第15版:理论 上一版3  4下一版
 
版面导航

第01版
头版

第02版
师说

第03版
要闻
 
标题导航
首页 | 版面导航 | 标题导航 | 点击进入湖南在线
2026年03月11日 星期三
3 上一篇 放大 缩小 默认
浅谈涉老文化生活图景与提升路径

  长沙卫生职业学院 舒澎

  在人口老龄化背景下,如何提升老年人文化生活质量成为重要议题。本文以八维框架呈现涉老文化生活图景与提升路径,旨在为老年人、家庭、社区与公共文化机构提供一份“看得见、摸得着、用得上”的生活指南。

  一、时代背景与政策推动

  我国已进入中度老龄化社会,60岁及以上人口达3亿。国家将老年文化工作纳入法治化、制度化轨道,如《中华人民共和国公共文化服务保障法》等法规政策相继出台,强调为老年人提供公共文化服务、解决智能设备使用难题。同时,老年健康与文化生活相互促进,构建了综合连续的健康服务体系,为文化融入健康提供制度支撑。文旅系统也积极作为,通过多种方式提升老年人获得感。

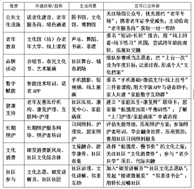
  二、八维框架与老年人行动清单

  八维框架兼顾政策导向与生活落地:公共文化设施的适老化改造、老年大学的广泛覆盖、智能技术的系统培训,为老年人提供了“可及、可学、可参与”的文化环境;老年健康服务体系的完善,则为文化参与提供了健康与安全支撑;文化消费与社区参与的兴起,进一步拓展了老年人的社会角色与生命宽度,以文化人满足老年人精神需求、提升生活质量与社会参与[1]。

  三、老年人的风险防范与生活指导

  1.量力而行,安全为先

  参加舞蹈、太极、走秀等活动前做心血管与骨关节评估;选择低强度、循序渐进的训练;结伴而行,避免独自外出。

  2.数字使用,防诈先行

  不轻信高收益理财、免费领红包链接;开启支付双重验证;家人定期“陪练”手机安全设置;优先使用官方大字版App。

  3.健康管理与就医协同

  建立“健康三件套”:电子健康档案、紧急联系人、常用药清单;与家庭医生签约,按时复诊;了解“互联网+护理服务”“家庭病床”的申请条件与费用报销政策。

  4.家庭支持,代际共学

  鼓励孙辈与祖辈共同学习一项技艺,如书法、剪纸、摄影等,形成“老少共学”的家庭文化氛围、代际共读的文化养老生态[2];用“家庭文化账本”记录每一次学习与演出,增强成就感。

  四、走向更美好的银龄文化生态

  银龄生活不是“等待的时光”,而是“创造的时光”。当政策有温度、设施有便捷、课程有质量、活动有舞台、健康有保障、数字有桥梁、消费有选择、社区有归属,老年人就能在文化中找到自我、在社会中发光发热。愿每一位长者都能在歌声里重燃“少年梦”,在笔墨间看见更辽阔的世界,在志愿服务中收获更丰盈的人生。

  参考文献

  [1]奚小网,丰明聪,吴铜霞.以文化人:做好文化养老教育大文章[J].教育家,2024(52):50-51.

  [2]袁爱清,杨钰琦.从区隔走向共生:数字出版助力文化养老的困境与突围[J].中国出版,2025(6)56-61.

  【本文系2025年湖南省高校思想政治理论课教育教学质量专项课题:“红医”精神融入思想道德与法治课的理论与实践——以老年保健与管理专业为例(科研在编序号25JZWB27)阶段性成果】

3 上一篇 放大 缩小 默认
  © 版权所有 湖南日报报业集团
广告热线:(0731)84326428 传 真: (0731)84313258 订报热线: (0731)84313258
邮 编: 410005 邮 箱: kjxb001@126.com  全年订价:168元
互联网新闻信息服务许可证:43120170002 经营许可证:湘ICP证010023 增值电信业务经营许可证:湘B2-20080017 网络出版服务许可证:(署)网出证(湘)字第023号 湘公网安备 43010502000374号