第05版:市州 上一版3  4下一版
 
版面导航

第01版
头版

第02版
要闻

第03版
要闻
 
标题导航
首页 | 版面导航 | 标题导航 |
2026年04月01日 星期三
3 上一篇 放大 缩小 默认
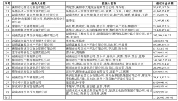
长沙湘江资产管理有限公司关于湖南湘联节能科技股份有限公司等29户不良债权催收公告

  长沙湘江资产管理有限公司作为公告清单所列示债权的合法债权人,现依法公告要求公告资产清单中所列包括但不限于债务人、担保人及其清算义务人等其他相关当事人,从公告之日起立即向长沙湘江资产管理有限公司履行主债权合同及担保合同约定的全部义务或相应的担保责任(若债务人、担保人因各种原因发生更名、改制、歇业、吊销营业执照或丧失民事主体资格等情形,请相关承债主体、清算主体代为履行义务或承担清算责任)。

  注:清单仅列明截至2026年2月28日的本金余额。债权利息、罚息、复利按照各债权合同约定和中国人民银行有关规定计算,除特别注明外,均指人民币,单位为元。

  联系人:龚先生 闫先生

  联系电话:0731-89945726

  0731-89945727

  通讯地址:湖南省长沙市岳麓区观沙岭街道茶子山东路112号滨江金融中心二期T1栋39-40层

  长沙湘江资产管理有限公司    

  2026年4月1日    

3 上一篇 放大 缩小 默认
  © 版权所有 湖南日报报业集团 
互联网新闻信息服务许可证:43120170002 经营许可证:湘ICP证010023 增值电信业务经营许可证:湘B2-20080017 网络出版服务许可证:(署)网出证(湘)字第023号 湘公网安备 43010502000374号