第15版:
专题
上一版
3
4
下一版
版面导航
第01版
头版
第02版
要闻
第03版
创新引领 自立自强 打造中部崛起新引擎
标题导航
·
湖南省高等教育自学考试开考专业(专科层次)
·
限制报考及特殊专业
·
湖南省高等教育自学考试实操设计类课程目录
·
实践环节考核及毕业环节考核安排
·
停考专业列表
·
湖南省各市州自学考试管理机构一览表(含长沙市各县市区)
首页
|
版面导航
|
标题导航
|
第01版:头版
第02版:要闻
第03版:创新引领 自立自强 打造中部崛起新引擎
第04版:创新引领 自立自强 打造中部崛起新引擎
第05版:创新引领 自立自强 打造中部崛起新引擎
第06版:大道向前 跃上新高地
第07版:深读
第08版:观察
第09版:观察
第10版:要闻
第11版:要闻
第12版:市州
第13版:专题
第14版:专题
第15版:专题
第16版:时事·要闻
第17版:10-15版中缝
湖南省高等教育自学考试开考专业(专科层次)
限制报考及特殊专业
湖南省高等教育自学考试实操设计类课程目录
实践环节考核及毕业环节考核安排
停考专业列表
湖南省各市州自学考试管理机构一览表(含长沙市各县市区)
2022年06月28日 星期二
上一期
下一期
3
上一篇
下一篇
4
放大
缩小
默认
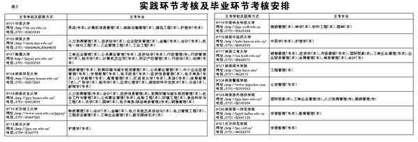
实践环节考核及毕业环节考核安排
3
上一篇
下一篇
4
放大
缩小
默认
© 版权所有 湖南日报报业集团
copyright © 2008 VOC.COM.CN, Geo Info. All Rights Reserved
湘ICP证 湘B2-20080017
日
一
二
三
四
五
六