第07版:
观点
上一版
3
4
下一版
版面导航
第01版
头版
第02版
要闻
第03版
要闻
标题导航
·
着眼高质量 招商更精准
·
防溺水,谨防百密一疏
·
警惕“吃公函”成“四风”新变种
·
便捷“刷脸” 依法“护脸”
·
以公平兜底保障民生
·
金融担当擘画蓝图
·
关于辣妹子食品股份有限公司股权资产的处置公告
·
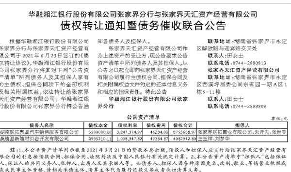
华融湘江银行股份有限公司张家界分行与张家界天汇资产经营有限公司 债权转让通知暨债务催收联合公告
首页
|
版面导航
|
标题导航
|
第01版:头版
第02版:要闻
第03版:要闻
第04版:要闻
第05版:奋斗百年路 启航新征程
第06版:要闻
第07版:观点
第08版:民声
第09版:市州新闻
第10版:市州观察
第11版:湘江周刊
第12版:湘江周刊·湘韵
第13版:湘江周刊·艺风
第14版:湘江周刊·悦读
第15版:东进!东京
第16版:时事
第17版:10-15中缝
着眼高质量 招商更精准
防溺水,谨防百密一疏
警惕“吃公函”成“四风”新变种
便捷“刷脸” 依法“护脸”
以公平兜底保障民生
金融担当擘画蓝图
关于辣妹子食品股份有限公司股权资产的处置公告
华融湘江银行股份有限公司张家界分行与张家界天汇资产经营有限公司 债权转让通知暨债务催收联合公告
2021年07月30日 星期五
上一期
下一期
3
上一篇
放大
缩小
默认
华融湘江银行股份有限公司张家界分行与张家界天汇资产经营有限公司 债权转让通知暨债务催收联合公告
3
上一篇
放大
缩小
默认
© 版权所有 湖南日报报业集团
copyright © 2008 VOC.COM.CN, Geo Info. All Rights Reserved
湘ICP证 湘B2-20080017
日
一
二
三
四
五
六