第07版:
要闻
上一版
3
4
下一版
版面导航
第01版
头版
第02版
要闻
第03版
奋斗百年路 启航新征程
标题导航
·
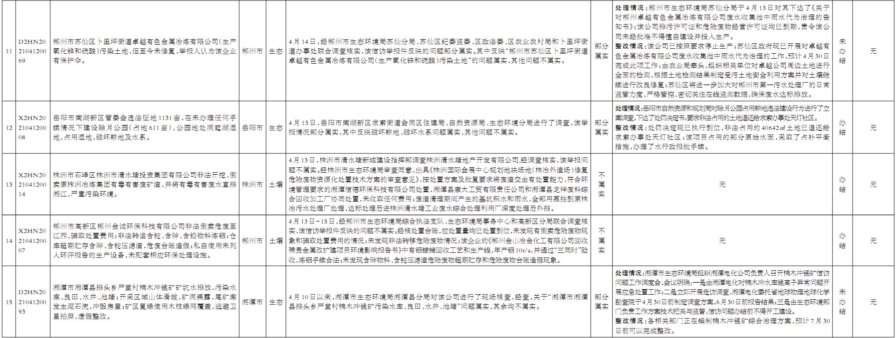
群众信访举报转办和边督边改公开情况一览表
首页
|
版面导航
|
标题导航
|
第01版:头版
第02版:要闻
第03版:奋斗百年路 启航新征程
第04版:奋斗百年路 启航新征程
第05版:要闻
第06版:理论·学习
第07版:要闻
第08版:要闻
第09版:要闻
第10版:要闻
第11版:要闻
第12版:时事·要闻
群众信访举报转办和边督边改公开情况一览表
2021年04月24日 星期六
上一期
下一期
放大
缩小
默认
群众信访举报转办和边督边改公开情况一览表
放大
缩小
默认
© 版权所有 湖南日报报业集团
copyright © 2008 VOC.COM.CN, Geo Info. All Rights Reserved
湘ICP证 湘B2-20080017
日
一
二
三
四
五
六