第02版:要闻 上一版3  4下一版
 
版面导航

第01版
头版

第02版
要闻

第03版
奋斗百年路 启航新征程
 
标题导航
首页 | 版面导航 | 标题导航 |
2021年04月06日 星期二
3 上一篇  下一篇 4 放大 缩小 默认
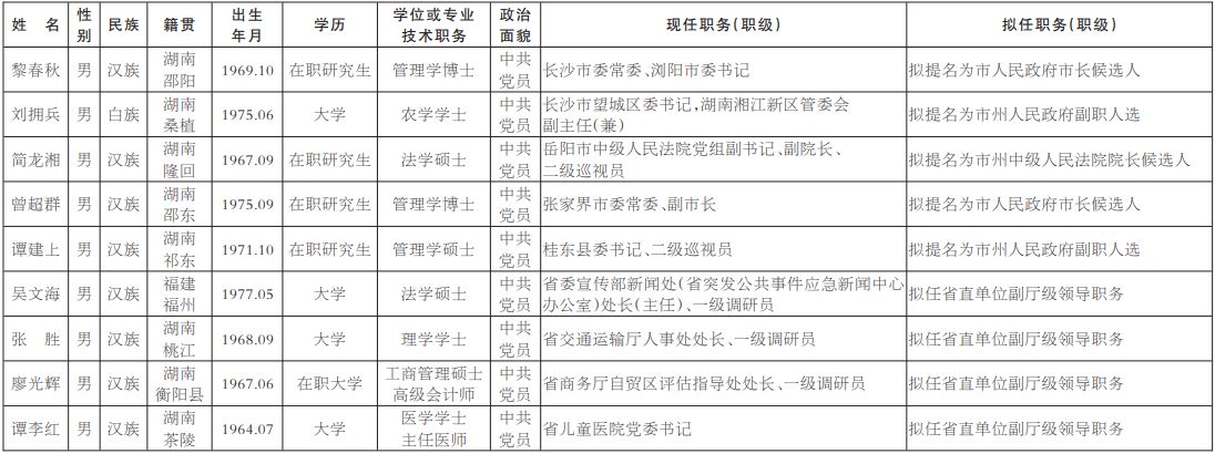
省委管理干部任前公示公告

  为了加强对干部选拔工作的监督,提高识别和任用干部的准确程度,现对省委常委会会议研究决定的下列拟任人选(候选人人选、提名人选)进行任前公示:

  欢迎广大干部群众反映和举报拟任人选(候选人人选、提名人选)思想作风、道德品质、工作能力、廉政勤政等方面的情况和问题。举报人可以通过信函、电话、网络举报或到受理举报地当面举报。为便于了解情况,请举报人签署或告知本人真实姓名和工作单位。所举报的问题,必须真实、准确,内容尽量具体详细,并尽可能提供有关调查核实线索。严禁借机造谣中伤,串联诬告。举报人将受到严格的保护。

  受理举报时间:2021年4月5日至2021年4月12日

  受理举报单位:湖南省委组织部干部监督处、举报中心

  受理地点:湖南省长沙市韶山北路一号省委大院四办公楼

  专用举报电话:0731—12380;

  17773112380(仅限受理短信举报)

  举报网址:www.hn12380.gov.cn

  邮政编码:410011

  中共湖南省委组织部

  2021年4月5日

3 上一篇  下一篇 4 放大 缩小 默认
  © 版权所有 湖南日报报业集团 
copyright © 2008 VOC.COM.CN, Geo Info. All Rights Reserved
湘ICP证 湘B2-20080017