第07版:观察 上一版3  4下一版
 
版面导航

第01版
头版

第02版
要闻

第03版
要闻
 
标题导航
首页 | 版面导航 | 标题导航 |
2026年01月16日 星期五
3 上一篇  下一篇 4 放大 缩小 默认
长沙银行股份有限公司与湖南省财信资产管理有限公司债权转让通知
暨债务催收联合公告

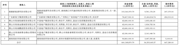
  根据长沙银行股份有限公司与湖南省财信资产管理有限公司签署的资产转让合同,长沙银行股份有限公司(含下属各分支行)将其对以下公告清单所列债务人及其担保人享有的主债权、从权利(系指与主债权相关的保证债权、抵押权、质权等附属权利)以及与该等权利相关的其他权益依法转让给湖南省财信资产管理有限公司。长沙银行股份有限公司特公告通知各债务人、担保人以及债务人、担保人因各种原因发生更名、改制、歇业、吊销营业执照或丧失民事主体资格等情况的相关承债主体或清算主体。

  湖南省财信资产管理有限公司作为上述债权的受让方,现公告要求以下公告清单中所列包括但不限于债务人、担保人及其清算义务人等其他相关当事人,从公告之日起立即向湖南省财信资产管理有限公司履行主债权合同及担保合同约定的还本付息义务及/或相应的担保责任(若债务人、担保人因各种原因发生更名、改制、歇业、吊销营业执照或丧失民事主体资格等情形,请相关承债主体、清算主体代为履行义务或承担清算责任)。

  特此公告

  长沙银行股份有限公司

  联系地址:湖南省长沙市岳麓区滨江路53号

  联系人:吴女士

  联系电话:18613950800

  湖南省财信资产管理有限公司

  联系地址:湖南省长沙市岳麓区茶子山东路112号滨江金融中心T4栋

  联系人:简女士

  联系电话:15084865005

  注:本公告清单列示融资本息余额及代垫费用数据截至2025年10月21日,之后债务人和担保人应支付给湖南省财信资产管理有限公司的利息、罚息、复利按融资合同、担保合同、法院生效裁判文书及中国人民银行有关规定计算。

  2026年1月16日    

3 上一篇  下一篇 4 放大 缩小 默认
  © 版权所有 湖南日报报业集团 
互联网新闻信息服务许可证:43120170002 经营许可证:湘ICP证010023 增值电信业务经营许可证:湘B2-20080017 网络出版服务许可证:(署)网出证(湘)字第023号 湘公网安备 43010502000374号